Introduction
The HSFPX00X is carrier board for connecting module with Edge Rate® Rugged High-Speed Male connector like Numato Lab’s HSFPX002 FPGA module. The HSFPX00X carrier board features High Pin Count (HPC) high-speed FMC connector conforming to ANSI/VITA 57.1 Standard for the purpose of adding additional features to the board by using custom or commercial off-the-shelf daughter boards and a x8 PCIe interface.
Board Features
- 4 Edge Rate® Rugged High-Speed Female connector
- 8 lane PCIe Gen2.0 (5.0GT/s)
- USB 3.1 Gen 1 @ 5Gbps (USB Type-C connector)
- 2 FMC connector with a maximum of 130 IOs for user-defined purposes
- 6 SMA connectors for 3 external differential clocks
- Can be powered from PCIe slot or from an external power supply
- JTAG header for programming and debugging
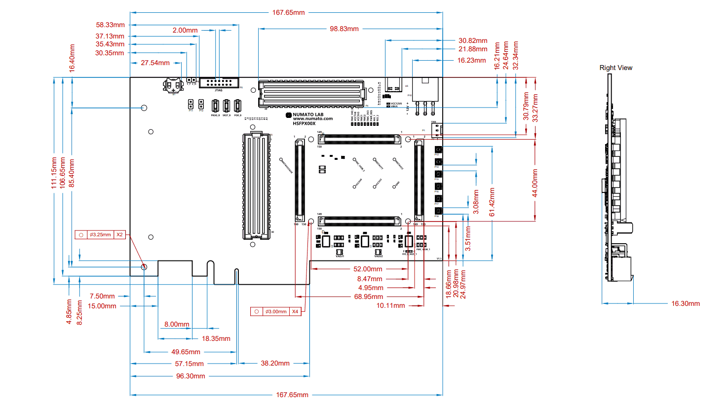
- Dimension: 167.65mm x 111.15mm
Applications
- Product Prototype Development
- Development and Testing of custom embedded processors
- Educational tool for Schools and Universities
- Communication Devices Development
How to use HSFPX00X module
The following sections describe in detail how to use this module.
Hardware Accessories Required
Along with the module, you may need the accessories listed below for easy and fast installation:
- 12 V DC Power Supply.
- USB A to USB-C cable.
- A Xilinx Platform Cable USB II compatible JTAG programmer.
Boards Supported
Along with the module, you may use any of the module below, or any other compatible FPGA module.
- Numato Lab HSFPX002 FPGA Module
PCIe x8 Edge Connector
| Signal Name | FPGA GPIO Module (Connector A) |
|---|---|
| PCIe_REFCLK_P | A73 |
| PCIe_REFCLK_N | A75 |
| PCIe_TX0_P | A80 |
| PCIe_TX0_N | A82 |
| PCIe_TX1_P | A86 |
| PCIe_TX1_N | A88 |
| PCIe_TX2_P | A92 |
| PCIe_TX2_N | A94 |
| PCIe_TX3_P | A98 |
| PCIe_TX3_N | A100 |
| PCIe_TX4_P | A110 |
| PCIe_TX4_N | A112 |
| PCIe_TX5_P | A116 |
| PCIe_TX5_N | A118 |
| PCIe_TX6_P | A122 |
| PCIe_TX6_N | A124 |
| PCIe_TX7_P | A128 |
| PCIe_TX7_N | A130 |
| PCIe_RX0_P | A79 |
| PCIe_RX0_N | A81 |
| PCIe_RX1_P | A85 |
| PCIe_RX1_N | A87 |
| PCIe_RX2_P | A91 |
| PCIe_RX2_N | A93 |
| PCIe_RX3_P | A97 |
| PCIe_RX3_N | A99 |
| PCIe_RX4_P | A109 |
| PCIe_RX4_N | A111 |
| PCIe_RX5_P | A115 |
| PCIe_RX5_N | A117 |
| PCIe_RX6_P | A121 |
| PCIe_RX6_N | A123 |
| PCIe_RX7_P | A127 |
| PCIe_RX7_N | A129 |
| PCIe_PERST# | D126 (Connector D) |
Connection Details
FMC Connector 1
| FMC Pin Name | FMC Pin Location | FMC Pin Name | FMC Pin Location |
|---|---|---|---|
| FMC1_DP0_M2C_P | C6 | FMC1_DP0_M2C_N | C7 |
| FMC1_DP1_M2C_P | A2 | FMC1_DP1_M2C_N | A3 |
| FMC1_DP2_M2C_P | A6 | FMC1_DP2_M2C_N | A7 |
| FMC1_DP3_M2C_P | A10 | FMC1_DP3_M2C_N | A11 |
| FMC1_DP4_M2C_P | A14 | FMC1_DP4_M2C_N | A15 |
| FMC1_DP5_M2C_P | A18 | FMC1_DP5_M2C_N | A19 |
| FMC1_DP6_M2C_P | B16 | FMC1_DP6_M2C_N | B17 |
| FMC1_DP7_M2C_P | B12 | FMC1_DP7_M2C_N | B13 |
| FMC1_DP0_C2M_P | C2 | FMC1_DP0_C2M_N | C3 |
| FMC1_DP1_C2M_P | A22 | FMC1_DP1_C2M_N | A23 |
| FMC1_DP2_C2M_P | A26 | FMC1_DP2_C2M_N | A27 |
| FMC1_DP3_C2M_P | A30 | FMC1_DP3_C2M_N | A31 |
| FMC1_DP4_C2M_P | A34 | FMC1_DP4_C2M_N | A35 |
| FMC1_DP5_C2M_P | A38 | FMC1_DP5_C2M_N | A39 |
| FMC1_DP6_C2M_P | B36 | FMC1_DP6_C2M_N | B37 |
| FMC1_DP7_C2M_P | B32 | FMC1_DP7_C2M_N | B33 |
| FMC1_GBTCLK0_M2C_P | D4 | FMC1_GBTCLK0_M2C_N | D5 |
| FMC1_GBTCLK1_M2C_P | B20 | FMC1_GBTCLK1_M2C_N | B21 |
| FMC1_LA00_P | G6 | FMC1_LA00_N | G7 |
| FMC1_LA01_P | D8 | FMC1_LA01_N | D9 |
| FMC1_LA02_P | H7 | FMC1_LA02_N | H8 |
| FMC1_LA03_P | G9 | FMC1_LA03_N | G10 |
| FMC1_LA04_P | H10 | FMC1_LA04_N | H11 |
| FMC1_LA05_P | D11 | FMC1_LA05_N | D12 |
| FMC1_LA06_P | C10 | FMC1_LA06_N | C11 |
| FMC1_LA07_P | H13 | FMC1_LA07_N | H14 |
| FMC1_LA08_P | G12 | FMC1_LA08_N | G13 |
| FMC1_LA09_P | D14 | FMC1_LA09_N | D15 |
| FMC1_LA10_P | C14 | FMC1_LA10_N | C15 |
| FMC1_LA11_P | H16 | FMC1_LA11_N | H17 |
| FMC1_LA12_P | G15 | FMC1_LA12_N | G16 |
| FMC1_LA13_P | D17 | FMC1_LA13_N | D18 |
| FMC1_LA14_P | C18 | FMC1_LA14_N | C19 |
| FMC1_LA15_P | H19 | FMC1_LA15_N | H20 |
| FMC1_LA16_P | G18 | FMC1_LA16_N | G19 |
| FMC1_LA17_P | D20 | FMC1_LA17_N | D21 |
| FMC1_LA18_P | C22 | FMC1_LA18_N | C23 |
| FMC1_LA19_P | H22 | FMC1_LA19_N | H23 |
| FMC1_LA20_P | G21 | FMC1_LA20_N | G22 |
| FMC1_LA21_P | H25 | FMC1_LA21_N | H26 |
| FMC1_LA22_P | G24 | FMC1_LA22_N | G25 |
| FMC1_LA23_P | D23 | FMC1_LA23_N | D24 |
| FMC1_LA24_P | H28 | FMC1_LA24_N | H29 |
| FMC1_LA25_P | G27 | FMC1_LA25_N | G28 |
| FMC1_LA26_P | D26 | FMC1_LA26_N | D27 |
| FMC1_LA27_P | C26 | FMC1_LA27_N | C27 |
| FMC1_LA28_P | H31 | FMC1_LA28_N | H32 |
| FMC1_LA29_P | G30 | FMC1_LA29_N | G31 |
| FMC1_LA30_P | H34 | FMC1_LA30_N | H35 |
| FMC1_LA31_P | G33 | FMC1_LA31_N | G34 |
| FMC1_LA32_P | H37 | FMC1_LA32_N | H38 |
| FMC1_LA33_P | G36 | FMC1_LA33_N | G37 |
| FMC1_HA00_P | F4 | FMC1_HA00_N | F5 |
| FMC1_HA01_P | E2 | FMC1_HA01_N | E3 |
| FMC1_HA02_P | K7 | FMC1_HA02_N | K8 |
| FMC1_HA03_P | J6 | FMC1_HA03_N | J7 |
| FMC1_HA04_P | F7 | FMC1_HA04_N | F8 |
| FMC1_HA05_P | E6 | FMC1_HA05_P | E7 |
| FMC1_HA06_P | K10 | FMC1_HA06_N | K11 |
| FMC1_HA07_P | J9 | FMC1_HA07_N | J10 |
| FMC1_HA08_P | F10 | FMC1_HA08_N | F11 |
| FMC1_HA09_P | E9 | FMC1_HA09_N | E10 |
| FMC1_HA10_P | K13 | FMC1_HA10_N | K14 |
| FMC1_HA11_P | J12 | FMC1_HA11_N | J13 |
| FMC1_HA12_P | F13 | FMC1_HA12_N | F14 |
| FMC1_HA13_P | E12 | FMC1_HA13_N | E13 |
| FMC1_HB00_P | K25 | FMC1_HB00_N | K26 |
| FMC1_HB01_P | J24 | FMC1_HB01_N | J25 |
| FMC1_HB02_P | F22 | FMC1_HB02_N | F23 |
| FMC1_HB03_P | E21 | FMC1_HB03_N | E22 |
| FMC1_HB04_P | F25 | FMC1_HB04_N | F26 |
| FMC1_HB05_P | E24 | FMC1_HB05_N | E25 |
| FMC1_HB06_P | K28 | FMC1_HB06_N | K29 |
| FMC1_HB07_P | J27 | FMC1_HB07_N | J28 |
| FMC1_HB08_P | F28 | FMC1_HB08_N | F29 |
| FMC1_HB09_P | E27 | FMC1_HB09_N | E28 |
| FMC1_HB10_P | K31 | FMC1_HB10_N | K32 |
| FMC1_HB11_P | J30 | FMC1_HB11_N | J31 |
| FMC1_HB12_P | F31 | FMC1_HB12_N | F32 |
| FMC1_HB13_P | E30 | FMC1_HB13_N | E31 |
| FMC1_HB14_P | K34 | FMC1_HB14_N | K35 |
| FMC1_HB15_P | J33 | FMC1_HB15_N | J34 |
| FMC1_HB16_P | F34 | FMC1_HB16_N | F35 |
| FMC1_HB17_P | K37 | FMC1_HB17_N | K38 |
| FMC1_HB18_P | J36 | FMC1_HB18_N | J37 |
| FMC1_HB19_P | E33 | FMC1_HB19_N | E34 |
| FMC1_HB20_P | F37 | FMC1_HB20_N | F38 |
| SCL_FMC | C30 | SDA_FMC | C31 |
| P_G_C2M | D1 | P_G_C2M_1 | F1 |
| TCK_FMC | D29 | TMS_FMC | D33 |
| TDO_FPGA_TD1_FMC1 | D30 | TDO_FPGA_TD1_FMC2 | D31 |
| TEST_SIG0_P | J15 | TEST_SIG0_N | J16 |
| TEST_SIG1_P | F16 | TEST_SIG1_N | F17 |
| TEST_SIG2_P | E15 | TEST_SIG2_N | E16 |
| TEST_SIG3_P | K16 | TEST_SIG3_N | K17 |
| TEST_SIG4_P | J18 | TEST_SIG4_N | J19 |
| TEST_SIG5_P | F19 | TEST_SIG5_N | F20 |
| TEST_SIG6_P | E18 | TEST_SIG6_N | E19 |
| TEST_SIG7_P | K19 | TEST_SIG7_N | K20 |
| TEST_SIG8_P | J21 | TEST_SIG8_N | J22 |
| TEST_SIG_9 | K22 | TEST_SIG_10 | K23 |
| PRSNT1_M2C_L | H2 |
FMC Connector 2
| FMC Pin Name | FMC Pin Location | FMC Pin Name | FMC Pin Location |
|---|---|---|---|
| FMC2_GBTCLK0_M2C_P | D4 | FMC1_GBTCLK0_M2C_N | D5 |
| FMC2_GBTCLK1_M2C_P | B20 | FMC1_GBTCLK1_M2C_N | B21 |
| FMC2_LA00_P | G6 | FMC1_LA00_N | G7 |
| FMC2_LA01_P | D8 | FMC1_LA01_N | D9 |
| FMC2_LA02_P | H7 | FMC1_LA02_N | H8 |
| FMC2_LA03_P | G9 | FMC1_LA03_N | G10 |
| FMC2_LA04_P | H10 | FMC1_LA04_N | H11 |
| FMC2_LA05_P | D11 | FMC1_LA05_N | D12 |
| FMC2_LA06_P | C10 | FMC1_LA06_N | C11 |
| FMC2_LA07_P | H13 | FMC1_LA07_N | H14 |
| FMC2_LA08_P | G12 | FMC1_LA08_N | G13 |
| FMC2_LA09_P | D14 | FMC1_LA09_N | D15 |
| FMC2_LA10_P | C14 | FMC1_LA10_N | C15 |
| FMC2_LA11_P | H16 | FMC1_LA11_N | H17 |
| FMC2_LA12_P | G15 | FMC1_LA12_N | G16 |
| FMC2_LA13_P | D17 | FMC1_LA13_N | D18 |
| FMC2_LA14_P | C18 | FMC1_LA14_N | C19 |
| FMC2_LA15_P | H19 | FMC1_LA15_N | H20 |
| FMC2_LA16_P | G18 | FMC1_LA16_N | G19 |
| FMC2_LA17_P | D20 | FMC1_LA17_N | D21 |
| FMC2_LA18_P | C22 | FMC1_LA18_N | C23 |
| FMC2_LA19_P | H22 | FMC1_LA19_N | H23 |
| FMC2_LA20_P | G21 | FMC1_LA20_N | G22 |
| FMC2_LA21_P | H25 | FMC1_LA21_N | H26 |
| FMC2_LA22_P | G24 | FMC1_LA22_N | G25 |
| FMC2_LA23_P | D23 | FMC1_LA23_N | D24 |
| FMC2_LA24_P | H28 | FMC1_LA24_N | H29 |
| FMC2_LA25_P | G27 | FMC1_LA25_N | G28 |
| FMC2_LA26_P | D26 | FMC1_LA26_N | D27 |
| FMC2_LA27_P | C26 | FMC1_LA27_N | C27 |
| FMC2_LA28_P | H31 | FMC1_LA28_N | H32 |
| FMC2_LA29_P | G30 | FMC1_LA29_N | G31 |
| FMC2_LA30_P | H34 | FMC1_LA30_N | H35 |
| FMC2_LA31_P | G33 | FMC1_LA31_N | G34 |
| FMC2_LA32_P | H37 | FMC1_LA32_N | H38 |
| FMC2_LA33_P | G36 | FMC1_LA33_N | G37 |
| FMC2_HA00_P | F4 | FMC1_HA00_N | F5 |
| FMC2_HA01_P | E2 | FMC1_HA01_N | E3 |
| FMC2_HA02_P | K7 | FMC1_HA02_N | K8 |
| FMC2_HA03_P | J6 | FMC1_HA03_N | J7 |
| FMC2_HA04_P | F7 | FMC1_HA04_N | F8 |
| FMC2_HA05_P | E6 | FMC1_HA05_P | E7 |
| FMC2_HA06_P | K10 | FMC1_HA06_N | K11 |
| FMC2_HA07_P | J9 | FMC1_HA07_N | J10 |
| FMC2_HA08_P | F10 | FMC1_HA08_N | F11 |
| FMC2_HA09_P | E9 | FMC1_HA09_N | E10 |
| FMC2_HA10_P | K13 | FMC1_HA10_N | K14 |
| FMC2_HA11_P | J12 | FMC1_HA11_N | J13 |
| FMC2_HA12_P | F13 | FMC1_HA12_N | F14 |
| FMC2_HA13_P | E12 | FMC1_HA13_N | E13 |
| FMC2_HB00_P | K25 | FMC1_HB00_N | K26 |
| FMC2_HB01_P | J24 | FMC1_HB01_N | J25 |
| FMC2_HB02_P | F22 | FMC1_HB02_N | F23 |
| FMC2_HB03_P | E21 | FMC1_HB03_N | E22 |
| FMC2_HB04_P | F25 | FMC1_HB04_N | F26 |
| FMC2_HB05_P | E24 | FMC1_HB05_N | E25 |
| FMC2_HB06_P | K28 | FMC1_HB06_N | K29 |
| FMC2_HB07_P | J27 | FMC1_HB07_N | J28 |
| FMC2_HB08_P | F28 | FMC1_HB08_N | F29 |
| FMC2_HB09_P | E27 | FMC1_HB09_N | E28 |
| FMC2_HB10_P | K31 | FMC1_HB10_N | K32 |
| FMC2_HB11_P | J30 | FMC1_HB11_N | J31 |
| FMC2_HB12_P | F31 | FMC1_HB12_N | F32 |
| FMC2_HB13_P | E30 | FMC1_HB13_N | E31 |
| FMC2_HB14_P | K34 | FMC1_HB14_N | K35 |
| FMC2_HB15_P | J33 | FMC1_HB15_N | J34 |
| FMC2_HB16_P | F34 | FMC1_HB16_N | F35 |
| FMC2_HB17_P | K37 | FMC1_HB17_N | K38 |
| FMC2_HB18_P | J36 | FMC1_HB18_N | J37 |
| FMC2_HB19_P | E33 | FMC1_HB19_N | E34 |
| SCL_FMC | C30 | SDA_FMC | C31 |
| P_G_C2M | D1 | P_G_C2M_2 | F1 |
| TCK_FMC | D29 | TMS_FMC | D33 |
| TDO_FMC1_TDI_FMC2 | D30 | TDO_FMC2 | D31 |
| TEST_SIG_11 | J15 | PRSNT2_M2C_L | H2 |
Technical Specification
| Parameter* | Value | Unit |
|---|---|---|
| Basic Specifications | ||
| Power Supply Voltage(External) | 12 | V |
| Connector Header (populated on HSFPX00X) Specifications (0459714515) | ||
| Number of Positions | 400 | |
| Number of Rows | 10 | |
| Height above Board | 8.05 | mm |
| Pitch | 1.27 | mm |
| Mated Stacking Height | 10, 10.5, 11, 11.5, 12.5, 13, 15 | mm |
| Mating Connector for FMC Daughter module | 0459704715 |
* All parameters considered nominal. Numato Systems Pvt Ltd reserves the right to modify products without notice.


